Please comment on the latest iteration in the comments or by replying on twitter to @agnieszkasshoes I would like to hear from all #actuallyautistic voices as well as any and all employers willing to consider this project
You can download a pdf of the project as it stands here.
Background
“You ought always to be asking yourself all the time what is the most important thing I could be working on right now? If you’re not doing it why aren’t you?”
It can often feel as though we live in a time when there are very few real heroes. Or that everyone who gets caught on film engaging in acts of basic human decency is a hero now. You can make a good case that both are true. But Aaron Swartz really was a hero. He changed the world for the good time and time again. He founded movements, engaged politicians and people alike, did an enormous amount to promote the idea that the impact our lives have matters, on a practical level improved people’s lives through technology, and gave people hope that their voices could be heard. And, of course, he paid the ultimate price for doing so.
November 4th is Aaron Swartz Day. It will be marked by an incredible weekend in San Francisco, with an evening of inspiring speakers followed by a day of hacking around technology’s designed to protect the integrity of journalistic sources and make it possible to share information, to collaborate and to bring the truth to the public securely.
This event will be accompanied by other events across the globe, all dedicated to the same goal of preserving Aaron’s legacy.
With that in mind, I want to say a very little about what Aaron’s legacy means to me, and what I will be doing this weekend to contribute to it.
For me Aaron’s legacy is a very simple and very powerful one made up of the following elements:
- It matters that we each, insofar as we are able, try to make the world a better place.
- It is possible for each of us to make the world a better place.
- Technology is essentially neutral. It is our greatest challenge and our greatest responsibility to us it, just like anything else, for good, but it is possible to do so.
- Anything that makes the world better, in however small a way, matters, is part of a beautiful, profound project, and should be celebrated.
- Whoever you are, however solitary your endeavour, however many and however powerful the voices telling you that you do not matter, that you cannot make a difference – they are wrong. You matter. You can make a difference. You are not alone.
I will be spending this Saturday contributing a very small part to that project.
- The small problem I am currently working on is ensuring that everyone is empowered to fulfil their full creative potential to help solve the world’s wicked problems.
- The small part of that problem I am trying to make mine is empowering the neurodivergent and those with mental health conditions to be able to fulfil their creative potential.
- The small part of that challenge I am currently focussed on is making the workplace accessible to the neurodivergent so that they can make the maximum creative impact through it.
- And the small part of that problem I am working on this weekend is creating a format template of CV that presents the skills, the capabilities, and the needs of brilliant neurodivergent people in such a way as to make not only a compelling case for recruitment in companies to be restructured so as to accommodate them but to ensure that once in the workplace they are employed in roles where they will be both fully empowered to achieve at the edge of their potential, and supported to do so.
Iteration 1
Idea: A new way of presenting information about people’s skills that matches skills with employers’ needs to overcome the structural barriers to recruitment to and retention of employment for neurodivergent candidates, and to remove the difficulties of executive function associated with application
Mechanics – a web-based interface asks very simple questions about an employer’s needs and the accommodations they are willing to make, which interacts with a “back office” of a person’s skills so as to produce a custom document that shows
- Which skills match which requirements, producing a “skills profile” relevant to the job (in the form of one of those “points on concentric circles” diagrams
- What accommodations are needed if any in relation to each skill so that employers can empower their workforce and be proactive about accessibility
- What is the best way to ask candidates to demonstrate proficiency in relation to each skill (written answer, pre=prepared presentation, interview, webchat etc). This can also include evidence of skills to avoid the need for testing (such as links to a design project or a paper as well as qualifications)
How it works
Those looking for work would:
- Compile elements within a structured database by answering questions (how would we make this so it required less executive function than a regular CV) about
- their preferred method of working
- their accommodations and needs
- their skills (prompted)
- examples of those skills and how they would like to be tested on them (again, suitable prompts to avoid executive function issues)
- Send the interface link to employers who would then answer the set questions about their requirements so as to pull through bits of information from the database
Potential employers would (if they’re not willing to take this step they are not going to be up for making the kind of accommodations they need to):
- Complete some very simple questions such as “which of the following skills do you need?”, “which of the following kinds of accommodation is your organization able to make in relation to this post?”
There would need to be free text possibilities to allow for specific qualifications etc if necessary, but these kept to a minimum (because answering open-ended questions is what we’re trying to minimise)
Applicant would get to review the “pulled through” document and edit then submit – the employer would then receive their custom CV
If successful, a support plan would be auto-generated
Iteration 2
Key questions
- When we look at the skills that employers want and the skills that people can offer, is there a mismatch?
- If so, is that mismatch the result of language?
- If there is a language problem (company wants “something jargonese” and person has a skill of “really good at pie charts”) is this a problem that could be solved by some kind of translation in the interface? That is to say, company is able to ask for “xyz” and this is presented to applicant as “abc” and when applicant’s “abc” goes back to company they see it as “xyz”
- Would this be helpful or would it actually avoid tackling the problem because potential employers need to be more open to people’s actual language and this might teach them that they needn’t do any of that labour?
- Should potential employers be asked what problems they want solving/tasks they want doing as opposed to what skills they want, so as to avoid bias about “what they think they need?”
- When a person enters something into the database, would it be helpful if
- They were asked for a skill and could enter in response to a prompt, or would this cause problems with trying to figure out what the question is “actually” asking?
- Would it be better to be given free text, and then given a list of different, multiple ways of tagging that text to indicate the areas in which it would be useful to employers (ultimately could there be “intelligent prompts” as to possible categories?)
- There was a mix of the two, so that you know what the skills areas are but can 1. Add other areas and 2. Can enter free text prompted by those categories, and then tag it multiple times?
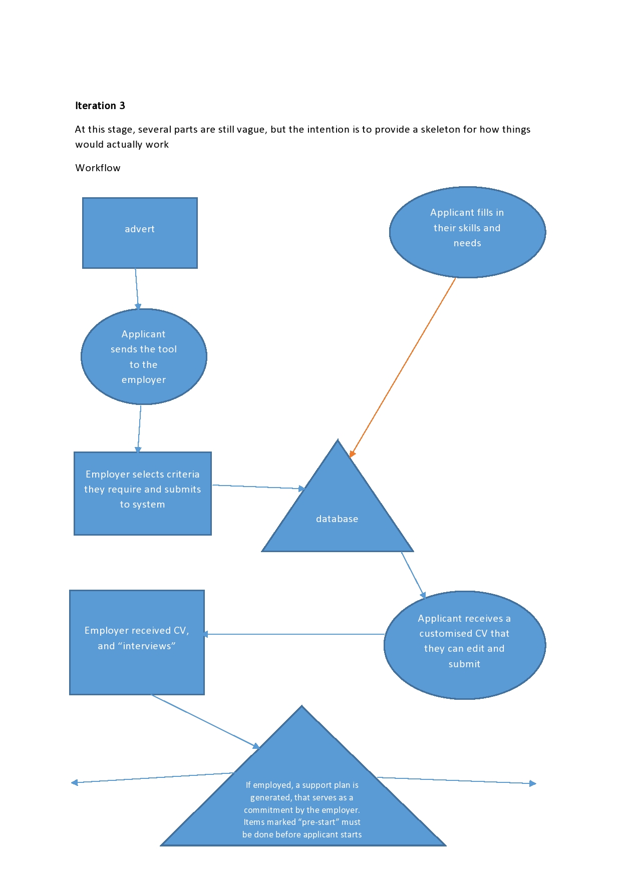
Iteration 3
apologies for the jpegs, this is the first skeleton of a workflow and how the interfaces might function. The next phase will see the category lists populated. All feedback as always welcome
Iteration 4
Particularly useful feedback on the employer portal, specifically the later “check” columns. Where a skill might present particular issues, rather than the “challenge” of the previous iteration, now framing that as a presentation of alternatives, suggesting how work might still be done but without the requirement for the exclusionary elements:
- There would still be a required “explanation” box, but this would now be written not as the result of a challenge but as the result of a series of prompts.
- The potential issues would still be raised, but now each would be accompanied by questions of a “what if…” format that would enable employers to proactively consider more flexible practices






Leave a comment